魔兽世界9.0.5晋升之路攻略_魔兽世界9.0.5晋升之路详解
扫描二维码随身看资讯
使用手机 二维码应用 扫描右侧二维码,您可以
1. 在手机上细细品读~
2. 分享给您的微信好友或朋友圈~
在9.0暗影国度版本中,法夜、格里恩、通灵领主、温西尔四大盟约共同守护着暗影界,玩家们可以自由选择喜欢的盟约,成为他们的一份子,并通过使用“心能”货币升级盟约圣所、解锁该盟约的特色玩法。下面就带大家看看关于格里恩盟约“晋升之路”的详尽攻略。

如何解锁“晋升之路”玩法及通关后奖励
身处格里恩盟约的玩家可以前往极乐堡找到名为“赫菲斯”的NPC。使用在暗影界各处获取的心能,可以在该NPC处解锁“晋升之路”这一古老的战斗仪式。而晋升之路的玩法也非常简单——玩家只需操作灵魂羁绊角色(裴拉戈斯、克蕾雅、米卡)与不同敌人战斗获胜后,就能完成相应难度的成就。达成目标后就可在极乐堡找到对应的NPC换取幻化、小宠物、坐骑等丰厚的奖励。

晋升之路实战攻略
当玩家将“晋升之路”这一项目完全升级后,一共可以开启卡莉斯赛茵、艾克兹拉、艾尔德林和敏伊尔、怒米努鲁、克雷文·柯林斯、裂皮梦魇、兹兰提奥克、疯狂的莫塔米尔、阿萨诺斯、阿扎鲁克斯共计10位战斗大师的挑战任务。这10场战斗各具风格,需要合理选择战术才能通关。

简易攻略——英勇篇:
卡莉斯赛茵:羁绊选择“裴拉戈斯”,出第一个圈拉开一点距离,边打边拉开,不要在圈内与BOSS作战;出第二个圈之后站在两个圈的中间打;第三个圈出现后使用“使徒的足垫”(通过晋升工艺制造)将其拉断。

艾克兹拉:羁绊选择“裴拉戈斯”,风筝小怪,2技能控,4技能就绪后小怪和BOSS一起 A即可。
艾尔德林和敏伊尔:羁绊选择“裴拉戈斯”,同样利用好风筝技巧最远距离输出,躲好地上出的AOE 圈,有吸收圈站在里面躲箭。怒米努鲁:2技能打小怪多的地方,1技能单点其他目标,第一时间转火击杀读条小怪。打死小怪之后 BOSS会损失生命值。
克雷文·柯林斯:羁绊选择“裴拉戈斯”,利用无敌盾吃黑水三连,无敌被打破后使用2技能风筝BOSS,等待CD好了继续原地输出。裂皮梦魇:羁绊选择“克蕾雅”,吃绿色减伤球到10层之后即可正常击杀BOSS。
兹兰提奥克:羁绊选择“裴拉戈斯”,使用无敌技能规避“终极毁灭”,1+2技能打BOSS连线的灯,可以解除BOSS免疫并进入易伤状态。
疯狂的莫塔米尔:羁绊选择“裴拉戈斯”,风筝战,利用2技能控制冰系BOSS。
阿萨诺斯:羁绊选择“克蕾雅”,BOSS读条的时候往侧面跑开,其他时间原地输出即可,BOSS读条击飞之后利 用3技能跳跃回来。阿扎鲁克斯:羁绊选择“裴拉戈斯”,使用3技能吃无敌盾,2技能控小怪4技能秒掉,没2技能的时候适当风筝即可。

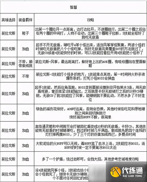
当然由于字符的限制关于忠诚与智慧篇笔者以图片的形式为大家添加,详尽攻略可视下图。
忠诚篇:

智慧篇:

“晋升之路”本身玩法趣味性十足,在暗影界征战之余也能让玩家找到更多刺激体验。虽然解锁这一玩法需要消耗大量的心能等货币资源,但独特的幻化套装、坐骑等奖励还是非常诱人的。还未曾体验过的玩家不妨赶快收集心能升级盟约圣所,见证灵魂羁绊的成长之路吧!
以上就是本次给大家带来的内容,希望能够对各位玩家有所帮助。
-
魔兽世界9.0.5晋升之路攻略_魔兽世界9.0.5晋升之路详解
魔兽世界9.0.5晋升之路怎么玩 晋升之路玩法攻略
-
魔兽世界宠物波达获取攻略_波达获取攻略
《魔兽世界》宠物波达获取攻略
-
魔兽世界毒牙撕咬者获取全攻略_毒牙撕咬者获取方法
《魔兽世界》坐骑毒牙撕咬者怎么获得 坐骑毒牙撕咬者获取方
-
魔兽世界9.1兽王猎天赋一览_9.1版本魔兽世界改动一览
《魔兽世界》9.1版本兽王猎天赋改动一览


