北京互联网地税局客户端是由北京地税局专为纳税人打造的交税服务平台。通过客户端,纳税人可以快速办理各种业务,缴税更方便,还可以查阅资讯相关事宜。赶快下载体验吧!
“北京互联网地税局”是北京市地税局为了服务方便纳税人、提高纳税人办税效率、提升纳税服务满意度,以纳税人为中心,推进征管改革,促进税收现代化,在大力整合和改造北京地税现有信息系统基础上,运用移动互联、云计算、大数据等新技术,规划建设的办税平台。
利用该平台,纳税人可足不出户实现一站式完成网上申请、网上申报、网上缴税、网上预约、网上授权、涉税事项的网上办理等业务,纳税人还可查阅个性化服务事项、宣告、咨询、政策解答和投诉建议等服务功能。该平台将全面提升纳税服务水平,让依法纳税更容易、更节省、更人性化。
简单实用:紧紧围绕纳税人实际工作,提供全面的纳税服务提示,力求做到提示到位、步骤清晰、操作简便、方便实用。
全程电子化:实现主要纳税业务的全程电子化,在网上查询各类事项的办理进度。
美观大方:界面设计,颜色搭配、字体大小、功能布局符合视觉美学。
自由性:打破时间和空间限制,纳税人可随时随地办理各类纳税业务。
安全性:系统按照国家、市政府和总局的相关信息安全技术规范进行设计,利用政务网、CA证书进行加密和传输。
登录客户端
双击桌面图标,运行北京互联网地税局客户端,进入登录界面,如下:

选择登录方式(如果是计算机代码方式,则输入计算机代码和密码,如果是证书用户,则选择“证书方式”,插上证书KEY,系统自动带出企业名称,输入证书密码),单击【登录】按钮,进入到北京互联网地税局主页,如下图所示。

涉税事项功能概述
在北京互联网地税局主页点击“涉税事项办理”磁贴(即小方块),进入涉税事项办理功能界面,如下图:

使用证书方式登录的用户可以使用涉税事项网上电子申请业务。在上图中单击磁铁按照页面内容录入数据,提交数据,则向税务局发起电子申请,税务机构受理人员在收到电子申请后,审核电子申请,如果符合要求,则电子审批返回,如果审核不通过,则发起税务事项告知书,通过“涉税查询及打印”下的“审批事项进度查询”可以查看进度和税务事项告知书,如果事项未审批通过并且可以再次发起也可以通过该功能下相应按钮启动,对于外出经营活动证明和纳税人自身涉税保密信息查询结果,可以通过“打印证明”功能打印电子版,电子数据可以通过证明上的条形码在httPS:/hlwdsj.tax861.gov.cn地址查看。
本次可以通过通过网上申请,电子审批的事项有外出经营活动登记事项、外出经营活动核销事项、房土税源登记事项、房土税源变更事项、残疾人减免个人所得税事项、纳税人存款账户报备事项(银行账号变更)、财务软件报备事项、纳税人自身涉税保密信息查询事项和变更登记事项,下面将对这九个事项操作流程进行描述。
外出经营活动登记事项操作说明
1、外出经营活动登记申请
外出经营活动登记事项是指纳税人到外埠临时从事生产经营活动的,经营期限不超过180天的,应当在外出生产经营之前,通过网络或上门方式向主管税务机关申请开具《外出经营活动税收管理证明》。
1.1外出经营活动登记流程说明
外出经营活动登记流程设计如下:

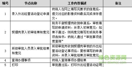
外出经营活动登记事项流程活动说明如下:

1.2录入外出经营活动登记申请操作说明
进入“涉税事项”后,点击“录入外出经营活动登记申请”磁贴,进入录入外出经营活动登记申请界面,如下图:

录入外出经营活动登记申请的页面元素说明如下:


录入外出经营活动登记申请的操作步骤说明如下:
(1)纳税人进入申请录入界面,系统自动带出纳税人相关信息如下图:

(2)在详细信息区域点击【新增】,将新增一条外出经营活动信息,根据规则录入相关信息如下图:

(3)录入完成详细信息后,在请上传电子资料区域上按照附件列表,点击【+】上传电子资料,电子资料可以添加本地附件;如下图所示

(4)外出经营活动申请信息填写完整后,点击【保存】;

(5)系统自动将页面清空,可直接进行下一事项信息的录入。
(6)如果需要查询进度,则通过进度查询和打印模块查看,如果审批通过了,则可以通过打印证明功能打印外管证。
问:界面字体大小不合适,如何调整?
答:1.点击最上方导航条中的“系统设置”,界面如下:2.点击“界面字体设置”,界面如下:


问:打印格式对不齐,如何调整打印位置?
答:1.点击最上方导航条中的 “系统设置”,界面如下:2.点击“票据打印设置”,界面如下:


问:如何设置代理上网?
答:1.点击最上方导航条中的 “系统设置”图标:2.点击“网络设置”,界面如下:

